欢迎来到天天培训网!吉安[切换城市] 登录 注册
首页 发布课程 机构平台 手机浏览

手机扫一扫

咨询热线

400-0808-102

杭州主板显卡/笔记本维修培训

陈怡丹   2015-02-07 阅读:692
 



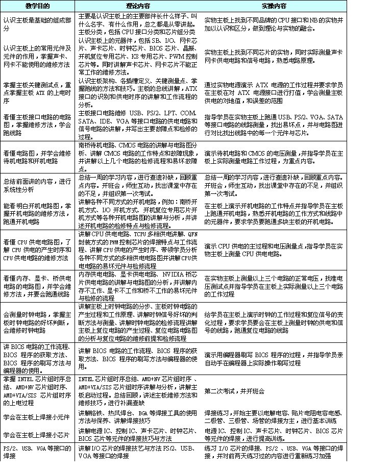
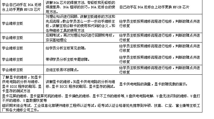
学习专业:台式机主板维修+显卡维修+笔记本维修
学习目标
:包学会,如本期学的不扎实,下期可免费重学,可独立维修操作和开店
学习时间:280课时
认证证书:《国家信息产业部硬件维修工程师证书》《华力硬件维修培训基地结业证书》
报名条件:一寸免冠照片二张,身证复印件一张
课程简介:本专业课程主要分为二个阶段,采用理论和实践相接合的教学方式,全面讲解各类主板的维修和笔记本维修技术及最新主板的新技术,主要台式机主板维修,显卡维修和笔记本维修,从简单到难、以理论实践相结合,让每位学员毕业后均可达到独立维修的水平。

 

电脑行业前景

未来5年,中国个人电脑市场销量仍将保持增长态势,但是增长速度将进一步减缓。2008年这一市场的销售额有望突破1704亿元,2011年中国PC市场容量有望突破2200亿元。2011年,中国PC市场年均复合增长率将达到13.7%,2012年将达到2638亿元。
虽然电脑硬件维修行业发展前景看好,但是,业内人士普遍认为:目前电脑硬件维修行业是有危机的,最大的危机是人才的缺乏。由于电脑产品技术含量很高,维修难度较大,即使是家用电器的维修人员不经过专门的学习,也很难胜任电脑的高级维修工作。随着电脑行业的迅速发展,关于电脑消费的投诉也在增长。特别是电脑大量进入家庭后,电脑维修的质量已成为社会各界和消费者越来越关心的问题。
现在国家已经把维修业列为第三产业,行业的服务对象面对广大客户。提高人员素质、树立企业诚信、保障配件质量是电脑硬件维修服务业各企业之间竞争的关键。
电脑维修行业将成为未来最具关注行业,最佳热门专业,人才就业率高的专业,人才需求量是非常的大,最大特点是非常适创业,主要原因是市场维修量大,投资创业成本低,风险低,学习技术人员学历要求不高。

阶段一:主板维修+显卡维修+U盘维修培训

阶段二:笔记本芯片级维修培训

咨询电话:400-0808-102 联系QQ1294015820

更多课程点击进入:http://suzhou.pxto.com.cn/JiGou/c70d6b44f9246616.html

地址:杭州市五常大道丰岭路7号(规划支路一)

杭州电脑维修培训|杭州电脑维修培训学校|杭州电脑维修培训中心

免责声明:
本站内容系网友自发上传与转载,不代表本网赞同其观点;
如涉及版权等问题请及时与我们联系,将在第一时间删除处理!qq:895240345 .

相关新闻

    更多推荐新闻
    更多最新新闻